Instance Verification Kit (IVK)
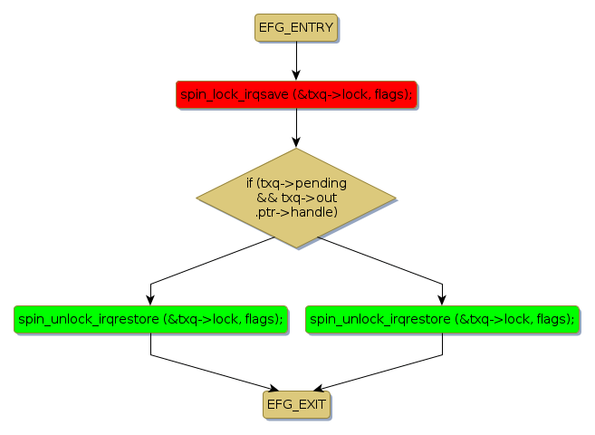
spin lock @ [20935+38+/linux-3.19-rc1/drivers/atm/ambassador.c]
Instance Signature: lock
|
The Matching Pair Graph:
|
|
Function Name
|
Control Flow Graph (CFG)
|
Events Flow Graph (EFG)
|
Source Correspondence
|
|
tx_take
|
|
|
[20802+7+/linux-3.19-rc1/drivers/atm/ambassador.c]
|